本网讯 近日,我院牛庆丰教授课题组在生物学国际权威期刊Plant Physiology杂志发表了题为Key transcription factors regulate fruit ripening and metabolite accumulation in tomato的研究论文。该论文详细阐述了八个果实成熟的关键调控因子在调控果实成熟和代谢物积累方面的重要作用,揭示了这些转录因子在成熟风味物质形成过程中的功能机制和调控关系,其中HY5通过光信号途径调节糖和类胡萝卜素含量之间的平衡。研究结果为番茄成熟和代谢网络调控提供了新的见解和思路,为培育具有不同风味和颜色的果实提供了理论基础和数据支撑。

在番茄果实成熟的过程中,果实内部发生了一系列复杂的生理生化的变化,包括风味物质的合成、香气的释放、质地的变化以及色素的合成代谢。这些变化不仅直接影响着番茄果实的口感和外观,也决定了其营养价值和商业价值。该研究通过利用CRISPR/Cas9技术获得果实成熟相关转录因子RIN、TDR4(FUL1)、MBP7(FUL2)、AP2a、HY5、TAGL1、NR、NOR的单突变体以及RIN TDR双突变体材料,通过对成熟期的野生型和突变体番茄果实材料进行代谢组和转录组测序,以阐明这些转录因子如何精细的控制果实成熟和代谢物含量。结果发现,转录因子通过依赖乙烯和非依赖乙烯途径来调控色素积累、风味物质的形成。类胡萝卜素是番茄果实中主要的色素,其含量和种类对果实颜色的变化有显著的影响。转录因子突变后产生了具有不同颜色和类胡萝卜素含量的果实。虽然一些突变体的果实色泽视觉上相近,但数据显示其类胡萝卜素含量差异却非常大,如MBP7和TAGL1;RIN、NOR和AP2a。其中AP2a和TAGL1突变体中叶黄素含量大量积累,可作为优化番茄果实中特定类胡萝卜素含量的潜在靶标。

图1:番茄突变体的果实成熟表型
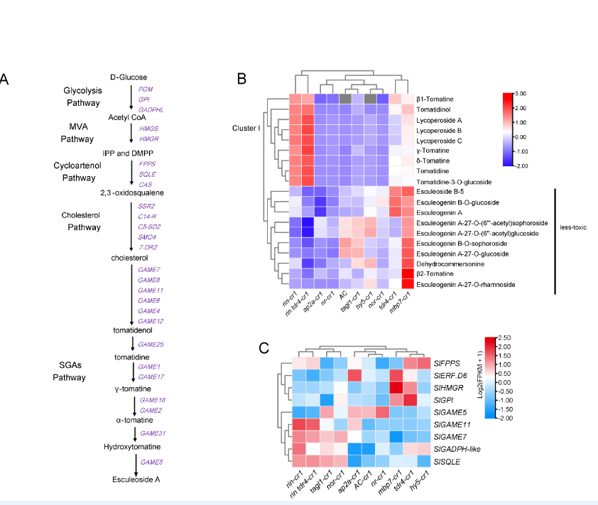
比较突变体果实和野生型果实的代谢组和转录组特征表明,转录因子突变体通过调控参与生物合成和代谢途径的靶基因的表达,从而在不同程度上影响酚酸类物质合成、亚油酸以及茄碱物质(SGAs)的积累。具体来讲,与AC水平相比,HY5、AP2a和TAGL1能促进类黄酮的合成,而AP2a抑制酚酸的积累。亚油酸和α-亚麻酸的代谢在mbp7突变体中大幅增加,但在hy5、nr、nor和tdr4突变体中却有所减少。在rin、tdr4和mbp7突变体果实中,有毒性SGAs的物质含量高于野生型AC果实,这意味着RIN及其辅因子促进了SGA由有毒的SGAs向毒性较低的代谢物的转化。

图2:番茄SGAs合成路径及相关转录因子对SGA合成代谢的调控
HY5突变后降低了类黄酮和亚油酸的含量。但是,通过代谢组和液相色谱测定果实糖酸含量时发现hy5果实中的果糖和葡萄糖含量上调约20%左右,但色素合成受到抑制,表明HY5可能通过光信号途径调节糖和类胡萝卜素含量之间的平衡。进一步研究表明HY5通过激活SWEET12c的表达抑制了番茄果实中糖类的积累,这一结论跟之前在拟南芥叶片中的研究有着相同的调控方式。HY5可直接结合糖转运蛋白编码基因SWEET12c启动子的G-box顺式元件激活表达,从而调节糖的运输。

图3:hy5增加番茄果实中果糖和葡萄糖的含量
该研究主要发现并鉴定了多个转录因子在控制果实代谢物含量方面的功能,通过进一步研究发现HY5的突变提升了番茄果糖和葡萄糖含量,并阐述了调控的分子机制。该论文同时还为培育番茄新品种提供了大量的有用的遗传信息和材料,提供的数据有助于培育具有特定风味和色泽的番茄品种提供基础。
该研究由安徽农业大学、南方科技大学、浙江大学和江西农业大学等单位联合完成。第一通讯作者为安徽农业大学生命科学学院牛庆丰教授。安徽农业大学生命科学学院博士后许雅萍为该论文的共同第一作者,另外安徽农业大学硕士研究邓元伟和博士研究生谢寅焕参与了本项目的研究。该工作得到了国家重点研发(2022YFD2100100)国家自然科学基金(32270367);安徽省高校知名专家(2022AH020061)的基金支持。(图文/牛庆丰 编辑/程玉磊 预审/薛挺 审核/曹雷)
论文链接:https://doi.org/10.1093/plphys/kiae195