本网讯 近日,植物学权威期刊Journal of Integrative Plant Biology在线刊发我校生命科学学院凌俊杰教授团队题为“Green light mediates atypical photomorphogenesis by dual modulation of Arabidopsis phytochromes B and A”的研究论文。该研究揭示了绿光双元调控光敏色素参与植物幼苗非经典光形态建成的分子机理。

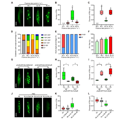
叶片呈现让人心情舒畅的绿色,是由于绿光被叶片反射,那么绿光是否对高等植物的生长发育产生作用?本研究表明绿光能促进植物子叶的变绿和扩展,但并不影响下胚轴的伸长,这是一种非典型的光形态建成。研究发现,绿光诱导的子叶发育依赖于光敏色素。早在60年前,生化学家们就发现绿光波段可能会影响光敏色素的构象转换,但是这一结果存在争议。随后几十年,有些研究认为绿光可以激活光敏色素,另外一些研究则暗示绿光对于光敏色素的活性没有影响。本研究利用体外和体内两种测试方法表明,虽然绿光的确可以诱导光敏色素从失活形式(Pr)转换为活性形式(Pfr),但是需要较高的绿光光强,而且转换效率与红光相当。那么为何绿光会引发不同于红光的表型?通过比较转录组数据,本研究发现绿光与红光在调控基因表达上有重叠但也有明显的差异,表明绿光可能通过不同于红光的机制影响植物发育。通过共聚焦观察表明在绿光的照射下,phyB在细胞核中形成的数量多而且体积较小的光小体(photobody),这是明显区别于同样的红光处理。

图1.绿光调控phyB光小体的形成
“一阴一阳之谓道”,绿光对phyB的活性调控既有“阳”的一面,也有“阴”的一面。即绿光激活phyB,但是绿光会负调phyB的光小体形成。本研究不仅提供了关于绿光在植物发育中作用的分子机制的新见解,也为进一步研究光敏色素如何影响植物对绿光环境的适应提供了数据支撑。

图2.绿光双元调控phyB的活性。
安徽农业大学为本文第一单位,生命科学学院凌俊杰教授为本文通讯作者,生命科学院博士后徐米琪、硕士研究生王弋元、武雨捷以及生物技术中心周秀红为共同第一作者。北京大学邓兴旺院士、南京师范大学李健副教授、北京市农林科学院王训成副研究员、安徽农业大学吴青青教授、研究生单紫妍、陶坤英和钱凯强参与本研究。该研究得到安徽省高等学校优青项目和安徽农业大学启动经费资助。(图/ 文凌俊杰 编辑/ 程玉磊 预审/薛挺 审核/曹雷)
论文链接:https://doi.org/10.1111/jipb.13742