首页
学院概况
学院简介
现任领导
机构设置
学科建设
师资队伍
教授
副教授
讲师
实验技术人员
管理人员
科学研究
研究机构
科研项目
科研成果
学术交流
本科生培养
本科专业设置
教学成果奖
生物创新班
研究生培养
学科点
研究生招生
研究生培养
研究生学位
学生工作
学工新闻
创新创业
团学工作
三风建设
学生风采
招生就业
本科生招生
就业工作
党建思政
支部设置
党建园地
特色党建
文档下载
研究生培养
学科点
研究生招生
研究生培养
研究生学位
研究生学位
当前位置:
首页
>
研究生培养
>
研究生学位
> 正文
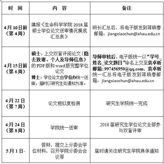
生命科学学院2018届研究生学位论文双盲评审初步安排
来源: 发布时间:2018-03-13 点击量:
为做好我院
2018
届研究生学位论文双盲评审工作,现将有关事项初步安排如下,若与研究生处工作安排冲突,以研究生处通知为准:
上一篇:生命科学学院2019届研究生学位论文双盲评审初步安排
下一篇:生命科学学院2017届研究生学位论文答辩初步安排